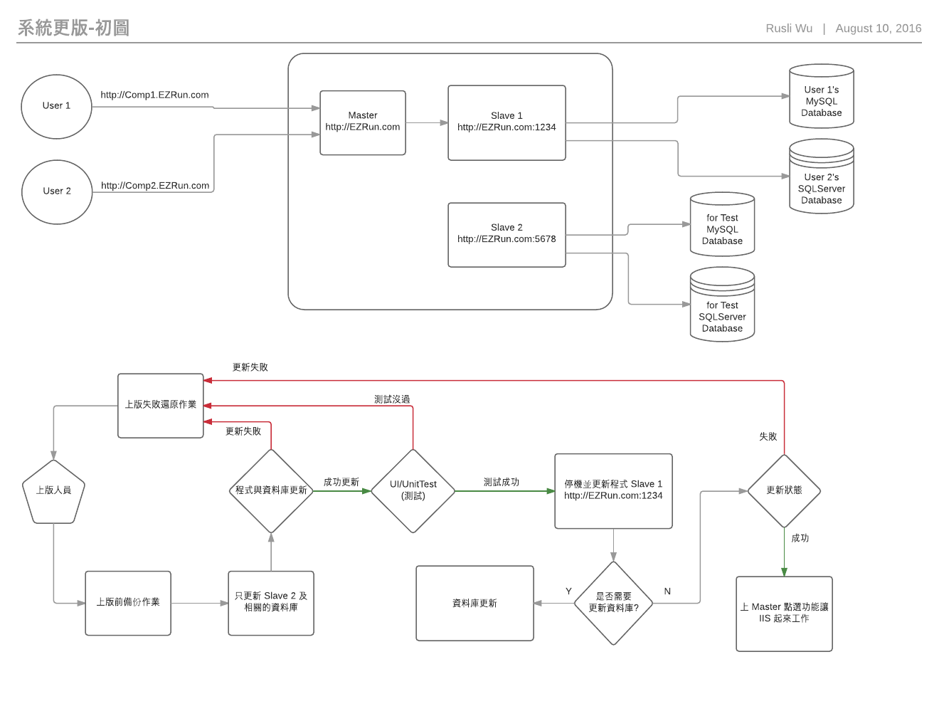
系統更版

rusli
Site Admin
文章: 212
註冊時間: 週三 7月 07, 2010 9:49 pm

系統更版

文章rusli » 週二 8月 16, 2016 2:59 pm

IIS Master web.config

代碼: 選擇全部

<?xml version="1.0" encoding="UTF-8"?>
<configuration>
  <system.webServer>
    <rewrite>
      <rules>
     
           <rule name="Rewrite to port 1234" stopProcessing="true">
                <match url="(.*)" />
                <conditions logicalGrouping="MatchAny">
                    <add input="{HTTPS}" pattern="^ON$" negate="true" />
                    <add input="{SERVER_PORT}" pattern="^1234$" negate="true" />
                </conditions>
                <action type="Rewrite" url="http://{HTTP_HOST}:1234/{R:0}" appendQueryString="true" logRewrittenUrl="true" />
            </rule>

     
      </rules>
    </rewrite>
  </system.webServer>
</configuration>
附加檔案
image.png
image.png (110.74 KiB) 已瀏覽 376 次

rusli
Site Admin
文章: 212
註冊時間: 週三 7月 07, 2010 9:49 pm

Re: 系統更版

文章rusli » 週二 8月 16, 2016 3:01 pm

http://appoffline.appspot.com/



app_offline.htm

代碼: 選擇全部

<!DOCTYPE html PUBLIC "-//W3C//DTD XHTML 1.0 Transitional//EN" "http://www.w3.org/TR/xhtml1/DTD/xhtml1-transitional.dtd">
<html xmlns="http://www.w3.org/1999/xhtml" >
<head>
    <!-- Created by App_Offline Generator (http://appoffline.appspot.com) -->
    <title>Down for Maintenance</title>
    <style type="text/css">
        * {
            margin: 0;
            padding: 0;
        }

        a {
            text-decoration: underline;
            color: #FF381A;
        }

        a:hover {
            text-decoration: none;
        }

        body {
            line-height: 1.75em;
            background: #fff;
            font-size: 11.5pt;
            color: #5A6466;
        }

        body,input {
            font-family: Kreon, serif;
        }

        br.clearfix {
            clear: both;
        }

        h1,h2,h3,h4 {
            text-transform: uppercase;
            font-weight: normal;
        }

        h2 {
            font-size: 1.5em;
        }

        h2,h3,h4 {
            font-family: "Open Sans", sans-serif;
            color: #2A3436;
            margin-bottom: 1em;
        }

        h3 {
            font-size: 1.25em;
        }

        h4 {
            font-size: 1em;
        }

        img.alignleft {
            float: left;
            margin: 5px 30px 20px 0;
        }

        img.aligntop {
            margin: 5px 0 20px 0;
        }

        p {
            margin-bottom: 1.5em;
        }

        a {
            color: #2A3436;
        }

        .box {
            margin: 0 0 250px 0;
        }

        img.alignleft {
            float: left;
            margin: 5px 30px 30px 0;
            border-radius: 6px;
        }

        img.aligntop {
            margin: 5px 0 20px 0;
            border-radius: 6px;
        }

        #content {
            padding: 0;
            width: 815px;
            margin: 0 0 0 0px;
        }


        #page {
            margin: 0;
            position: relative;
            width: 900px;
            padding: 20px 40px 0 40px;
        }


        #wrapper {
            width: 978px;
            position: relative;
            background: #FFF;
            margin: 0 auto 0 auto;
            box-shadow: 0px 0px 300px 0px rgba(0,0,0,0.15);
            border: solid 1px #82A7AD;
           
        }

       
    </style>
</head>
<body>
    <div>&nbsp;</div>
    <div id="wrapper">
       
        <div id="page">
            <div id="content">

                <div class="box">
                    <h2>EasyRun is Down for maintenance</h2>
                   
                    <p>
                        We&#39;re currently undergoing scheduled maintenance. We will come back very shortly. Please check back in fifteen minutes. Thank you for your patience.
                    </p>
                </div>
            </div>
        </div>
    </div>
   
</body>
</html>


回到「IIS」

誰在線上

正在瀏覽這個版面的使用者:沒有註冊會員 和 1 位訪客